一文读懂classLoader
本篇文章已授权微信公众号 guolin_blog (郭霖)独家发布
ClassLoader翻译过来就是类加载器,普通的java开发者其实用到的不多,但对于某些框架开发者来说却非常常见。理解ClassLoader的加载机制,也有利于我们编写出更高效的代码。ClassLoader的具体作用就是将class文件加载到jvm虚拟机中去,程序就可以正确运行了。但是,jvm启动的时候,并不会一次性加载所有的class文件,而是根据需要去动态加载。想想也是的,一次性加载那么多jar包那么多class,那内存不崩溃。本文的目的也是学习ClassLoader这种加载机制。
备注:本文篇幅比较长,但内容简单,大家不要恐慌,安静地耐心翻阅就是
Class文件的认识
我们都知道在Java中程序是运行在虚拟机中,我们平常用文本编辑器或者是IDE编写的程序都是.java格式的文件,这是最基础的源码,但这类文件是不能直接运行的。如我们编写一个简单的程序HelloWorld.java
public class HelloWorld{
public static void main(String[] args){
System.out.println("Hello world!");
}
}
如图:

然后,我们需要在命令行中进行java文件的编译
javac HelloWorld.java

可以看到目录下生成了.class文件
我们再从命令行中执行命令:
java HelloWorld

上面是基本代码示例,是所有入门JAVA语言时都学过的东西,这里重新拿出来是想让大家将焦点回到class文件上,class文件是字节码格式文件,java虚拟机并不能直接识别我们平常编写的.java源文件,所以需要javac这个命令转换成.class文件。另外,如果用C或者PYTHON编写的程序正确转换成.class文件后,java虚拟机也是可以识别运行的。更多信息大家可以参考这篇。
了解了.class文件后,我们再来思考下,我们平常在Eclipse中编写的java程序是如何运行的,也就是我们自己编写的各种类是如何被加载到jvm(java虚拟机)中去的。
你还记得java环境变量吗?
初学java的时候,最害怕的就是下载JDK后要配置环境变量了,关键是当时不理解,所以战战兢兢地照着书籍上或者是网络上的介绍进行操作。然后下次再弄的时候,又忘记了而且是必忘。当时,心里的想法很气愤的,想着是–这东西一点也不人性化,为什么非要自己配置环境变量呢?太不照顾菜鸟和新手了,很多菜鸟就是因为卡在环境变量的配置上,遭受了太多的挫败感。
因为我是在Windows下编程的,所以只讲Window平台上的环境变量,主要有3个:JAVA_HOME、PATH、CLASSPATH。
JAVA_HOME
指的是你JDK安装的位置,一般默认安装在C盘,如
C:\Program Files\Java\jdk1.8.0_91
PATH
将程序路径包含在PATH当中后,在命令行窗口就可以直接键入它的名字了,而不再需要键入它的全路径,比如上面代码中我用的到javac和java两个命令。
一般的
PATH=%JAVA_HOME%\bin;%JAVA_HOME%\jre\bin;%PATH%;
也就是在原来的PATH路径上添加JDK目录下的bin目录和jre目录的bin.
CLASSPATH
CLASSPATH=.;%JAVA_HOME%\lib;%JAVA_HOME%\lib\tools.jar
一看就是指向jar包路径。
需要注意的是前面的.;,.代表当前目录。
环境变量的设置与查看
设置可以右击我的电脑,然后点击属性,再点击高级,然后点击环境变量,具体不明白的自行查阅文档。
查看的话可以打开命令行窗口
echo %JAVA_HOME%
echo %PATH%
echo %CLASSPATH%
好了,扯远了,知道了环境变量,特别是CLASSPATH时,我们进入今天的主题Classloader.
JAVA类加载流程
Java语言系统自带有三个类加载器:
- Bootstrap ClassLoader 最顶层的加载类,主要加载核心类库,%JRE_HOME%\lib下的rt.jar、resources.jar、charsets.jar和class等。另外需要注意的是可以通过启动jvm时指定-Xbootclasspath和路径来改变Bootstrap ClassLoader的加载目录。比如
java -Xbootclasspath/a:path被指定的文件追加到默认的bootstrap路径中。我们可以打开我的电脑,在上面的目录下查看,看看这些jar包是不是存在于这个目录。 - Extention ClassLoader 扩展的类加载器,加载目录%JRE_HOME%\lib\ext目录下的jar包和class文件。还可以加载
-D java.ext.dirs选项指定的目录。 - Appclass Loader也称为SystemAppClass 加载当前应用的classpath的所有类。
我们上面简单介绍了3个ClassLoader。说明了它们加载的路径。并且还提到了-Xbootclasspath和-D java.ext.dirs这两个虚拟机参数选项。
加载顺序?
我们看到了系统的3个类加载器,但我们可能不知道具体哪个先行呢?
我可以先告诉你答案
- Bootstrap CLassloder
- Extention ClassLoader
- AppClassLoader
为了更好的理解,我们可以查看源码。
看sun.misc.Launcher,它是一个java虚拟机的入口应用。
public class Launcher {
private static Launcher launcher = new Launcher();
private static String bootClassPath =
System.getProperty("sun.boot.class.path");
public static Launcher getLauncher() {
return launcher;
}
private ClassLoader loader;
public Launcher() {
// Create the extension class loader
ClassLoader extcl;
try {
extcl = ExtClassLoader.getExtClassLoader();
} catch (IOException e) {
throw new InternalError(
"Could not create extension class loader", e);
}
// Now create the class loader to use to launch the application
try {
loader = AppClassLoader.getAppClassLoader(extcl);
} catch (IOException e) {
throw new InternalError(
"Could not create application class loader", e);
}
//设置AppClassLoader为线程上下文类加载器,这个文章后面部分讲解
Thread.currentThread().setContextClassLoader(loader);
}
/*
* Returns the class loader used to launch the main application.
*/
public ClassLoader getClassLoader() {
return loader;
}
/*
* The class loader used for loading installed extensions.
*/
static class ExtClassLoader extends URLClassLoader {}
/**
* The class loader used for loading from java.class.path.
* runs in a restricted security context.
*/
static class AppClassLoader extends URLClassLoader {}
源码有精简,我们可以得到相关的信息。
- Launcher初始化了ExtClassLoader和AppClassLoader。
- Launcher中并没有看见BootstrapClassLoader,但通过
System.getProperty("sun.boot.class.path")得到了字符串bootClassPath,这个应该就是BootstrapClassLoader加载的jar包路径。
我们可以先代码测试一下sun.boot.class.path是什么内容。
System.out.println(System.getProperty("sun.boot.class.path"));
得到的结果是:
C:\Program Files\Java\jre1.8.0_91\lib\resources.jar;
C:\Program Files\Java\jre1.8.0_91\lib\rt.jar;
C:\Program Files\Java\jre1.8.0_91\lib\sunrsasign.jar;
C:\Program Files\Java\jre1.8.0_91\lib\jsse.jar;
C:\Program Files\Java\jre1.8.0_91\lib\jce.jar;
C:\Program Files\Java\jre1.8.0_91\lib\charsets.jar;
C:\Program Files\Java\jre1.8.0_91\lib\jfr.jar;
C:\Program Files\Java\jre1.8.0_91\classes
可以看到,这些全是JRE目录下的jar包或者是class文件。
ExtClassLoader源码
如果你有足够的好奇心,你应该会对它的源码感兴趣
/*
* The class loader used for loading installed extensions.
*/
static class ExtClassLoader extends URLClassLoader {
static {
ClassLoader.registerAsParallelCapable();
}
/**
* create an ExtClassLoader. The ExtClassLoader is created
* within a context that limits which files it can read
*/
public static ExtClassLoader getExtClassLoader() throws IOException
{
final File[] dirs = getExtDirs();
try {
// Prior implementations of this doPrivileged() block supplied
// aa synthesized ACC via a call to the private method
// ExtClassLoader.getContext().
return AccessController.doPrivileged(
new PrivilegedExceptionAction<ExtClassLoader>() {
public ExtClassLoader run() throws IOException {
int len = dirs.length;
for (int i = 0; i < len; i++) {
MetaIndex.registerDirectory(dirs[i]);
}
return new ExtClassLoader(dirs);
}
});
} catch (java.security.PrivilegedActionException e) {
throw (IOException) e.getException();
}
}
private static File[] getExtDirs() {
String s = System.getProperty("java.ext.dirs");
File[] dirs;
if (s != null) {
StringTokenizer st =
new StringTokenizer(s, File.pathSeparator);
int count = st.countTokens();
dirs = new File[count];
for (int i = 0; i < count; i++) {
dirs[i] = new File(st.nextToken());
}
} else {
dirs = new File[0];
}
return dirs;
}
......
}
我们先前的内容有说过,可以指定-D java.ext.dirs参数来添加和改变ExtClassLoader的加载路径。这里我们通过可以编写测试代码。
System.out.println(System.getProperty("java.ext.dirs"));
结果如下:
C:\Program Files\Java\jre1.8.0_91\lib\ext;C:\Windows\Sun\Java\lib\ext
AppClassLoader源码
/**
* The class loader used for loading from java.class.path.
* runs in a restricted security context.
*/
static class AppClassLoader extends URLClassLoader {
public static ClassLoader getAppClassLoader(final ClassLoader extcl)
throws IOException
{
final String s = System.getProperty("java.class.path");
final File[] path = (s == null) ? new File[0] : getClassPath(s);
return AccessController.doPrivileged(
new PrivilegedAction<AppClassLoader>() {
public AppClassLoader run() {
URL[] urls =
(s == null) ? new URL[0] : pathToURLs(path);
return new AppClassLoader(urls, extcl);
}
});
}
......
}
可以看到AppClassLoader加载的就是java.class.path下的路径。我们同样打印它的值。
System.out.println(System.getProperty("java.class.path"));
结果:
D:\workspace\ClassLoaderDemo\bin
这个路径其实就是当前java工程目录bin,里面存放的是编译生成的class文件。
好了,自此我们已经知道了BootstrapClassLoader、ExtClassLoader、AppClassLoader实际是查阅相应的环境属性sun.boot.class.path、java.ext.dirs和java.class.path来加载资源文件的。
接下来我们探讨它们的加载顺序,我们先用Eclipse建立一个java工程。

然后创建一个Test.java文件。
public class Test{}
然后,编写一个ClassLoaderTest.java文件。
public class ClassLoaderTest {
public static void main(String[] args) {
// TODO Auto-generated method stub
ClassLoader cl = Test.class.getClassLoader();
System.out.println("ClassLoader is:"+cl.toString());
}
}
我们获取到了Test.class文件的类加载器,然后打印出来。结果是:
ClassLoader is:sun.misc.Launcher$AppClassLoader@73d16e93
也就是说明Test.class文件是由AppClassLoader加载的。
这个Test类是我们自己编写的,那么int.class或者是String.class的加载是由谁完成的呢?
我们可以在代码中尝试
public class ClassLoaderTest {
public static void main(String[] args) {
// TODO Auto-generated method stub
ClassLoader cl = Test.class.getClassLoader();
System.out.println("ClassLoader is:"+cl.toString());
cl = int.class.getClassLoader();
System.out.println("ClassLoader is:"+cl.toString());
}
}
运行一下,却报错了
ClassLoader is:sun.misc.Launcher$AppClassLoader@73d16e93
Exception in thread "main" java.lang.NullPointerException
at ClassLoaderTest.main(ClassLoaderTest.java:15)
提示的是空指针,意思是int.class这类基础类没有类加载器加载?
当然不是!
int.class是由Bootstrap ClassLoader加载的。要想弄明白这些,我们首先得知道一个前提。
每个类加载器都有一个父加载器
每个类加载器都有一个父加载器,比如加载Test.class是由AppClassLoader完成,那么AppClassLoader也有一个父加载器,怎么样获取呢?很简单,通过getParent方法。比如代码可以这样编写:
ClassLoader cl = Test.class.getClassLoader();
System.out.println("ClassLoader is:"+cl.toString());
System.out.println("ClassLoader\'s parent is:"+cl.getParent().toString());
运行结果如下:
ClassLoader is:sun.misc.Launcher$AppClassLoader@73d16e93
ClassLoader's parent is:sun.misc.Launcher$ExtClassLoader@15db9742
这个说明,AppClassLoader的父加载器是ExtClassLoader。那么ExtClassLoader的父加载器又是谁呢?
System.out.println("ClassLoader is:"+cl.toString());
System.out.println("ClassLoader\'s parent is:"+cl.getParent().toString());
System.out.println("ClassLoader\'s grand father is:"+cl.getParent().getParent().toString());
运行如果:
ClassLoader is:sun.misc.Launcher$AppClassLoader@73d16e93
Exception in thread "main" ClassLoader's parent is:sun.misc.Launcher$ExtClassLoader@15db9742
java.lang.NullPointerException
at ClassLoaderTest.main(ClassLoaderTest.java:13)
又是一个空指针异常,这表明ExtClassLoader也没有父加载器。那么,为什么标题又是每一个加载器都有一个父加载器呢?这不矛盾吗?为了解释这一点,我们还需要看下面的一个基础前提。
父加载器不是父类
我们先前已经粘贴了ExtClassLoader和AppClassLoader的代码。
static class ExtClassLoader extends URLClassLoader {}
static class AppClassLoader extends URLClassLoader {}
可以看见ExtClassLoader和AppClassLoader同样继承自URLClassLoader,但上面一小节代码中,为什么调用AppClassLoader的getParent()代码会得到ExtClassLoader的实例呢?先从URLClassLoader说起,这个类又是什么?
先上一张类的继承关系图

URLClassLoader的源码中并没有找到getParent()方法。这个方法在ClassLoader.java中。
public abstract class ClassLoader {
// The parent class loader for delegation
// Note: VM hardcoded the offset of this field, thus all new fields
// must be added *after* it.
private final ClassLoader parent;
// The class loader for the system
// @GuardedBy("ClassLoader.class")
private static ClassLoader scl;
private ClassLoader(Void unused, ClassLoader parent) {
this.parent = parent;
...
}
protected ClassLoader(ClassLoader parent) {
this(checkCreateClassLoader(), parent);
}
protected ClassLoader() {
this(checkCreateClassLoader(), getSystemClassLoader());
}
public final ClassLoader getParent() {
if (parent == null)
return null;
return parent;
}
public static ClassLoader getSystemClassLoader() {
initSystemClassLoader();
if (scl == null) {
return null;
}
return scl;
}
private static synchronized void initSystemClassLoader() {
if (!sclSet) {
if (scl != null)
throw new IllegalStateException("recursive invocation");
sun.misc.Launcher l = sun.misc.Launcher.getLauncher();
if (l != null) {
Throwable oops = null;
//通过Launcher获取ClassLoader
scl = l.getClassLoader();
try {
scl = AccessController.doPrivileged(
new SystemClassLoaderAction(scl));
} catch (PrivilegedActionException pae) {
oops = pae.getCause();
if (oops instanceof InvocationTargetException) {
oops = oops.getCause();
}
}
if (oops != null) {
if (oops instanceof Error) {
throw (Error) oops;
} else {
// wrap the exception
throw new Error(oops);
}
}
}
sclSet = true;
}
}
}
我们可以看到getParent()实际上返回的就是一个ClassLoader对象parent,parent的赋值是在ClassLoader对象的构造方法中,它有两个情况:
- 由外部类创建ClassLoader时直接指定一个ClassLoader为parent。
- 由
getSystemClassLoader()方法生成,也就是在sun.misc.Laucher通过getClassLoader()获取,也就是AppClassLoader。直白的说,一个ClassLoader创建时如果没有指定parent,那么它的parent默认就是AppClassLoader。
我们主要研究的是ExtClassLoader与AppClassLoader的parent的来源,正好它们与Launcher类有关,我们上面已经粘贴过Launcher的部分代码。
public class Launcher {
private static URLStreamHandlerFactory factory = new Factory();
private static Launcher launcher = new Launcher();
private static String bootClassPath =
System.getProperty("sun.boot.class.path");
public static Launcher getLauncher() {
return launcher;
}
private ClassLoader loader;
public Launcher() {
// Create the extension class loader
ClassLoader extcl;
try {
extcl = ExtClassLoader.getExtClassLoader();
} catch (IOException e) {
throw new InternalError(
"Could not create extension class loader", e);
}
// Now create the class loader to use to launch the application
try {
//将ExtClassLoader对象实例传递进去
loader = AppClassLoader.getAppClassLoader(extcl);
} catch (IOException e) {
throw new InternalError(
"Could not create application class loader", e);
}
public ClassLoader getClassLoader() {
return loader;
}
static class ExtClassLoader extends URLClassLoader {
/**
* create an ExtClassLoader. The ExtClassLoader is created
* within a context that limits which files it can read
*/
public static ExtClassLoader getExtClassLoader() throws IOException
{
final File[] dirs = getExtDirs();
try {
// Prior implementations of this doPrivileged() block supplied
// aa synthesized ACC via a call to the private method
// ExtClassLoader.getContext().
return AccessController.doPrivileged(
new PrivilegedExceptionAction<ExtClassLoader>() {
public ExtClassLoader run() throws IOException {
//ExtClassLoader在这里创建
return new ExtClassLoader(dirs);
}
});
} catch (java.security.PrivilegedActionException e) {
throw (IOException) e.getException();
}
}
/*
* Creates a new ExtClassLoader for the specified directories.
*/
public ExtClassLoader(File[] dirs) throws IOException {
super(getExtURLs(dirs), null, factory);
}
}
}
我们需要注意的是
ClassLoader extcl;
extcl = ExtClassLoader.getExtClassLoader();
loader = AppClassLoader.getAppClassLoader(extcl);
代码已经说明了问题AppClassLoader的parent是一个ExtClassLoader实例。
ExtClassLoader并没有直接找到对parent的赋值。它调用了它的父类也就是URLClassLoder的构造方法并传递了3个参数。
public ExtClassLoader(File[] dirs) throws IOException {
super(getExtURLs(dirs), null, factory);
}
对应的代码
public URLClassLoader(URL[] urls, ClassLoader parent,
URLStreamHandlerFactory factory) {
super(parent);
}
答案已经很明了了,ExtClassLoader的parent为null。
上面张贴这么多代码也是为了说明AppClassLoader的parent是ExtClassLoader,ExtClassLoader的parent是null。这符合我们之前编写的测试代码。
不过,细心的同学发现,还是有疑问的我们只看到ExtClassLoader和AppClassLoader的创建,那么BootstrapClassLoader呢?
还有,ExtClassLoader的父加载器为null,但是Bootstrap CLassLoader却可以当成它的父加载器这又是为何呢?
我们继续往下进行。
Bootstrap ClassLoader是由C++编写的。
Bootstrap ClassLoader是由C/C++编写的,它本身是虚拟机的一部分,所以它并不是一个JAVA类,也就是无法在java代码中获取它的引用,JVM启动时通过Bootstrap类加载器加载rt.jar等核心jar包中的class文件,之前的int.class,String.class都是由它加载。然后呢,我们前面已经分析了,JVM初始化sun.misc.Launcher并创建Extension ClassLoader和AppClassLoader实例。并将ExtClassLoader设置为AppClassLoader的父加载器。Bootstrap没有父加载器,但是它却可以作用一个ClassLoader的父加载器。比如ExtClassLoader。这也可以解释之前通过ExtClassLoader的getParent方法获取为Null的现象。具体是什么原因,很快就知道答案了。
双亲委托
双亲委托。
我们终于来到了这一步了。
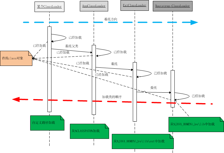
一个类加载器查找class和resource时,是通过“委托模式”进行的,它首先判断这个class是不是已经加载成功,如果没有的话它并不是自己进行查找,而是先通过父加载器,然后递归下去,直到Bootstrap ClassLoader,如果Bootstrap classloader找到了,直接返回,如果没有找到,则一级一级返回,最后到达自身去查找这些对象。这种机制就叫做双亲委托。
整个流程可以如下图所示:

这张图是用时序图画出来的,不过画出来的结果我却自己都觉得不理想。
大家可以看到2根箭头,蓝色的代表类加载器向上委托的方向,如果当前的类加载器没有查询到这个class对象已经加载就请求父加载器(不一定是父类)进行操作,然后以此类推。直到Bootstrap ClassLoader。如果Bootstrap ClassLoader也没有加载过此class实例,那么它就会从它指定的路径中去查找,如果查找成功则返回,如果没有查找成功则交给子类加载器,也就是ExtClassLoader,这样类似操作直到终点,也就是我上图中的红色箭头示例。
用序列描述一下:
- 一个AppClassLoader查找资源时,先看看缓存是否有,缓存有从缓存中获取,否则委托给父加载器。
- 递归,重复第1部的操作。
- 如果ExtClassLoader也没有加载过,则由Bootstrap ClassLoader出面,它首先查找缓存,如果没有找到的话,就去找自己的规定的路径下,也就是
sun.mic.boot.class下面的路径。找到就返回,没有找到,让子加载器自己去找。 - Bootstrap ClassLoader如果没有查找成功,则ExtClassLoader自己在
java.ext.dirs路径中去查找,查找成功就返回,查找不成功,再向下让子加载器找。 - ExtClassLoader查找不成功,AppClassLoader就自己查找,在
java.class.path路径下查找。找到就返回。如果没有找到就让子类找,如果没有子类会怎么样?抛出各种异常。
上面的序列,详细说明了双亲委托的加载流程。我们可以发现委托是从下向上,然后具体查找过程却是自上至下。
我说过上面用时序图画的让自己不满意,现在用框图,最原始的方法再画一次。

上面已经详细介绍了加载过程,但具体为什么是这样加载,我们还需要了解几个个重要的方法loadClass()、findLoadedClass()、findClass()、defineClass()。
重要方法
loadClass()
JDK文档中是这样写的,通过指定的全限定类名加载class,它通过同名的loadClass(String,boolean)方法。
protected Class<?> loadClass(String name,
boolean resolve)
throws ClassNotFoundException
上面是方法原型,一般实现这个方法的步骤是
- 执行
findLoadedClass(String)去检测这个class是不是已经加载过了。 - 执行父加载器的
loadClass方法。如果父加载器为null,则jvm内置的加载器去替代,也就是Bootstrap ClassLoader。这也解释了ExtClassLoader的parent为null,但仍然说Bootstrap ClassLoader是它的父加载器。 - 如果向上委托父加载器没有加载成功,则通过
findClass(String)查找。
如果class在上面的步骤中找到了,参数resolve又是true的话,那么loadClass()又会调用resolveClass(Class)这个方法来生成最终的Class对象。 我们可以从源代码看出这个步骤。
protected Class<?> loadClass(String name, boolean resolve)
throws ClassNotFoundException
{
synchronized (getClassLoadingLock(name)) {
// 首先,检测是否已经加载
Class<?> c = findLoadedClass(name);
if (c == null) {
long t0 = System.nanoTime();
try {
if (parent != null) {
//父加载器不为空则调用父加载器的loadClass
c = parent.loadClass(name, false);
} else {
//父加载器为空则调用Bootstrap Classloader
c = findBootstrapClassOrNull(name);
}
} catch (ClassNotFoundException e) {
// ClassNotFoundException thrown if class not found
// from the non-null parent class loader
}
if (c == null) {
// If still not found, then invoke findClass in order
// to find the class.
long t1 = System.nanoTime();
//父加载器没有找到,则调用findclass
c = findClass(name);
// this is the defining class loader; record the stats
sun.misc.PerfCounter.getParentDelegationTime().addTime(t1 - t0);
sun.misc.PerfCounter.getFindClassTime().addElapsedTimeFrom(t1);
sun.misc.PerfCounter.getFindClasses().increment();
}
}
if (resolve) {
//调用resolveClass()
resolveClass(c);
}
return c;
}
}
代码解释了双亲委托。
另外,要注意的是如果要编写一个classLoader的子类,也就是自定义一个classloader,建议覆盖findClass()方法,而不要直接改写loadClass()方法。
另外
if (parent != null) {
//父加载器不为空则调用父加载器的loadClass
c = parent.loadClass(name, false);
} else {
//父加载器为空则调用Bootstrap Classloader
c = findBootstrapClassOrNull(name);
}
前面说过ExtClassLoader的parent为null,所以它向上委托时,系统会为它指定Bootstrap ClassLoader。
自定义ClassLoader
不知道大家有没有发现,不管是Bootstrap ClassLoader还是ExtClassLoader等,这些类加载器都只是加载指定的目录下的jar包或者资源。如果在某种情况下,我们需要动态加载一些东西呢?比如从D盘某个文件夹加载一个class文件,或者从网络上下载class主内容然后再进行加载,这样可以吗?
如果要这样做的话,需要我们自定义一个classloader。
自定义步骤
- 编写一个类继承自ClassLoader抽象类。
- 复写它的
findClass()方法。 - 在
findClass()方法中调用defineClass()。
defineClass()
这个方法在编写自定义classloader的时候非常重要,它能将class二进制内容转换成Class对象,如果不符合要求的会抛出各种异常。
注意点:
**一个ClassLoader创建时如果没有指定parent,那么它的parent默认就是AppClassLoader。 **
上面说的是,如果自定义一个ClassLoader,默认的parent父加载器是AppClassLoader,因为这样就能够保证它能访问系统内置加载器加载成功的class文件。
自定义ClassLoader示例之DiskClassLoader。
假设我们需要一个自定义的classloader,默认加载路径为D:\lib下的jar包和资源。
我们写编写一个测试用的类文件,Test.java
Test.java
package com.frank.test;
public class Test {
public void say(){
System.out.println("Say Hello");
}
}
然后将它编译过年class文件Test.class放到D:\lib这个路径下。
DiskClassLoader
我们编写DiskClassLoader的代码。
import java.io.ByteArrayOutputStream;
import java.io.File;
import java.io.FileInputStream;
import java.io.FileNotFoundException;
import java.io.IOException;
public class DiskClassLoader extends ClassLoader {
private String mLibPath;
public DiskClassLoader(String path) {
// TODO Auto-generated constructor stub
mLibPath = path;
}
@Override
protected Class<?> findClass(String name) throws ClassNotFoundException {
// TODO Auto-generated method stub
String fileName = getFileName(name);
File file = new File(mLibPath,fileName);
try {
FileInputStream is = new FileInputStream(file);
ByteArrayOutputStream bos = new ByteArrayOutputStream();
int len = 0;
try {
while ((len = is.read()) != -1) {
bos.write(len);
}
} catch (IOException e) {
e.printStackTrace();
}
byte[] data = bos.toByteArray();
is.close();
bos.close();
return defineClass(name,data,0,data.length);
} catch (IOException e) {
// TODO Auto-generated catch block
e.printStackTrace();
}
return super.findClass(name);
}
//获取要加载 的class文件名
private String getFileName(String name) {
// TODO Auto-generated method stub
int index = name.lastIndexOf('.');
if(index == -1){
return name+".class";
}else{
return name.substring(index+1)+".class";
}
}
}
我们在findClass()方法中定义了查找class的方法,然后数据通过defineClass()生成了Class对象。
测试
现在我们要编写测试代码。我们知道如果调用一个Test对象的say方法,它会输出"Say Hello"这条字符串。但现在是我们把Test.class放置在应用工程所有的目录之外,我们需要加载它,然后执行它的方法。具体效果如何呢?我们编写的DiskClassLoader能不能顺利完成任务呢?我们拭目以待。
import java.lang.reflect.InvocationTargetException;
import java.lang.reflect.Method;
public class ClassLoaderTest {
public static void main(String[] args) {
// TODO Auto-generated method stub
//创建自定义classloader对象。
DiskClassLoader diskLoader = new DiskClassLoader("D:\\lib");
try {
//加载class文件
Class c = diskLoader.loadClass("com.frank.test.Test");
if(c != null){
try {
Object obj = c.newInstance();
Method method = c.getDeclaredMethod("say",null);
//通过反射调用Test类的say方法
method.invoke(obj, null);
} catch (InstantiationException | IllegalAccessException
| NoSuchMethodException
| SecurityException |
IllegalArgumentException |
InvocationTargetException e) {
// TODO Auto-generated catch block
e.printStackTrace();
}
}
} catch (ClassNotFoundException e) {
// TODO Auto-generated catch block
e.printStackTrace();
}
}
}
我们点击运行按钮,结果显示。

可以看到,Test类的say方法正确执行,也就是我们写的DiskClassLoader编写成功。
回首
讲了这么大的篇幅,自定义ClassLoader才姗姗来迟。 很多同学可能觉得前面有些啰嗦,但我按照自己的思路,我觉得还是有必要的。因为我是围绕一个关键字进行讲解的。
关键字是什么?
关键字 路径
- 从开篇的环境变量
- 到3个主要的JDK自带的类加载器
- 到自定义的ClassLoader
它们的关联部分就是路径,也就是要加载的class或者是资源的路径。
BootStrap ClassLoader、ExtClassLoader、AppClassLoader都是加载指定路径下的jar包。如果我们要突破这种限制,实现自己某些特殊的需求,我们就得自定义ClassLoader,自已指定加载的路径,可以是磁盘、内存、网络或者其它。
所以,你说路径能不能成为它们的关键字?
当然上面的只是我个人的看法,可能不正确,但现阶段,这样有利于自己的学习理解。
自定义ClassLoader还能做什么?
突破了JDK系统内置加载路径的限制之后,我们就可以编写自定义ClassLoader,然后剩下的就叫给开发者你自己了。你可以按照自己的意愿进行业务的定制,将ClassLoader玩出花样来。
玩出花之Class解密类加载器
常见的用法是将Class文件按照某种加密手段进行加密,然后按照规则编写自定义的ClassLoader进行解密,这样我们就可以在程序中加载特定了类,并且这个类只能被我们自定义的加载器进行加载,提高了程序的安全性。
下面,我们编写代码。
1.定义加密解密协议
加密和解密的协议有很多种,具体怎么定看业务需要。在这里,为了便于演示,我简单地将加密解密定义为异或运算。当一个文件进行异或运算后,产生了加密文件,再进行一次异或后,就进行了解密。
2.编写加密工具类
import java.io.File;
import java.io.FileInputStream;
import java.io.FileNotFoundException;
import java.io.FileOutputStream;
import java.io.IOException;
public class FileUtils {
public static void test(String path){
File file = new File(path);
try {
FileInputStream fis = new FileInputStream(file);
FileOutputStream fos = new FileOutputStream(path+"en");
int b = 0;
int b1 = 0;
try {
while((b = fis.read()) != -1){
//每一个byte异或一个数字2
fos.write(b ^ 2);
}
fos.close();
fis.close();
} catch (IOException e) {
// TODO Auto-generated catch block
e.printStackTrace();
}
} catch (FileNotFoundException e) {
// TODO Auto-generated catch block
e.printStackTrace();
}
}
}
我们再写测试代码
FileUtils.test("D:\\lib\\Test.class");

然后可以看见路径D:\\lib\\Test.class下Test.class生成了Test.classen文件。
编写自定义classloader,DeClassLoader
import java.io.ByteArrayOutputStream;
import java.io.File;
import java.io.FileInputStream;
import java.io.IOException;
public class DeClassLoader extends ClassLoader {
private String mLibPath;
public DeClassLoader(String path) {
// TODO Auto-generated constructor stub
mLibPath = path;
}
@Override
protected Class<?> findClass(String name) throws ClassNotFoundException {
// TODO Auto-generated method stub
String fileName = getFileName(name);
File file = new File(mLibPath,fileName);
try {
FileInputStream is = new FileInputStream(file);
ByteArrayOutputStream bos = new ByteArrayOutputStream();
int len = 0;
byte b = 0;
try {
while ((len = is.read()) != -1) {
//将数据异或一个数字2进行解密
b = (byte) (len ^ 2);
bos.write(b);
}
} catch (IOException e) {
e.printStackTrace();
}
byte[] data = bos.toByteArray();
is.close();
bos.close();
return defineClass(name,data,0,data.length);
} catch (IOException e) {
// TODO Auto-generated catch block
e.printStackTrace();
}
return super.findClass(name);
}
//获取要加载 的class文件名
private String getFileName(String name) {
// TODO Auto-generated method stub
int index = name.lastIndexOf('.');
if(index == -1){
return name+".classen";
}else{
return name.substring(index+1)+".classen";
}
}
}
测试
我们可以在ClassLoaderTest.java中的main方法中如下编码:
DeClassLoader diskLoader = new DeClassLoader("D:\\lib");
try {
//加载class文件
Class c = diskLoader.loadClass("com.frank.test.Test");
if(c != null){
try {
Object obj = c.newInstance();
Method method = c.getDeclaredMethod("say",null);
//通过反射调用Test类的say方法
method.invoke(obj, null);
} catch (InstantiationException | IllegalAccessException
| NoSuchMethodException
| SecurityException |
IllegalArgumentException |
InvocationTargetException e) {
// TODO Auto-generated catch block
e.printStackTrace();
}
}
} catch (ClassNotFoundException e) {
// TODO Auto-generated catch block
e.printStackTrace();
}
查看运行结果是:

可以看到了,同样成功了。现在,我们有两个自定义的ClassLoader:DiskClassLoader和DeClassLoader,我们可以尝试一下,看看DiskClassLoader能不能加载Test.classen文件也就是Test.class加密后的文件。
我们首先移除D:\\lib\\Test.class文件,只剩下一下Test.classen文件,然后进行代码的测试。
DeClassLoader diskLoader1 = new DeClassLoader("D:\\lib");
try {
//加载class文件
Class c = diskLoader1.loadClass("com.frank.test.Test");
if(c != null){
try {
Object obj = c.newInstance();
Method method = c.getDeclaredMethod("say",null);
//通过反射调用Test类的say方法
method.invoke(obj, null);
} catch (InstantiationException | IllegalAccessException
| NoSuchMethodException
| SecurityException |
IllegalArgumentException |
InvocationTargetException e) {
// TODO Auto-generated catch block
e.printStackTrace();
}
}
} catch (ClassNotFoundException e) {
// TODO Auto-generated catch block
e.printStackTrace();
}
DiskClassLoader diskLoader = new DiskClassLoader("D:\\lib");
try {
//加载class文件
Class c = diskLoader.loadClass("com.frank.test.Test");
if(c != null){
try {
Object obj = c.newInstance();
Method method = c.getDeclaredMethod("say",null);
//通过反射调用Test类的say方法
method.invoke(obj, null);
} catch (InstantiationException | IllegalAccessException
| NoSuchMethodException
| SecurityException |
IllegalArgumentException |
InvocationTargetException e) {
// TODO Auto-generated catch block
e.printStackTrace();
}
}
} catch (ClassNotFoundException e) {
// TODO Auto-generated catch block
e.printStackTrace();
}
}
运行结果:

我们可以看到。DeClassLoader运行正常,而DiskClassLoader却找不到Test.class的类,并且它也无法加载Test.classen文件。
Context ClassLoader 线程上下文类加载器
前面讲到过Bootstrap ClassLoader、ExtClassLoader、AppClassLoader,现在又出来这么一个类加载器,这是为什么?
前面三个之所以放在前面讲,是因为它们是真实存在的类,而且遵从”双亲委托“的机制。而ContextClassLoader其实只是一个概念。
查看Thread.java源码可以发现
public class Thread implements Runnable {
/* The context ClassLoader for this thread */
private ClassLoader contextClassLoader;
public void setContextClassLoader(ClassLoader cl) {
SecurityManager sm = System.getSecurityManager();
if (sm != null) {
sm.checkPermission(new RuntimePermission("setContextClassLoader"));
}
contextClassLoader = cl;
}
public ClassLoader getContextClassLoader() {
if (contextClassLoader == null)
return null;
SecurityManager sm = System.getSecurityManager();
if (sm != null) {
ClassLoader.checkClassLoaderPermission(contextClassLoader,
Reflection.getCallerClass());
}
return contextClassLoader;
}
}
contextClassLoader只是一个成员变量,通过setContextClassLoader()方法设置,通过getContextClassLoader()设置。
每个Thread都有一个相关联的ClassLoader,默认是AppClassLoader。并且子线程默认使用父线程的ClassLoader除非子线程特别设置。
我们同样可以编写代码来加深理解。
现在有2个SpeakTest.class文件,一个源码是
package com.frank.test;
public class SpeakTest implements ISpeak {
@Override
public void speak() {
// TODO Auto-generated method stub
System.out.println("Test");
}
}
它生成的SpeakTest.class文件放置在D:\\lib\\test目录下。
另外ISpeak.java代码
package com.frank.test;
public interface ISpeak {
public void speak();
}
然后,我们在这里还实现了一个SpeakTest.java
package com.frank.test;
public class SpeakTest implements ISpeak {
@Override
public void speak() {
// TODO Auto-generated method stub
System.out.println("I\' frank");
}
}
它生成的SpeakTest.class文件放置在D:\\lib目录下。
然后我们还要编写另外一个ClassLoader,DiskClassLoader1.java这个ClassLoader的代码和DiskClassLoader.java代码一致,我们要在DiskClassLoader1中加载位置于D:\\lib\\test中的SpeakTest.class文件。
测试代码:
DiskClassLoader1 diskLoader1 = new DiskClassLoader1("D:\\lib\\test");
Class cls1 = null;
try {
//加载class文件
cls1 = diskLoader1.loadClass("com.frank.test.SpeakTest");
System.out.println(cls1.getClassLoader().toString());
if(cls1 != null){
try {
Object obj = cls1.newInstance();
//SpeakTest1 speak = (SpeakTest1) obj;
//speak.speak();
Method method = cls1.getDeclaredMethod("speak",null);
//通过反射调用Test类的speak方法
method.invoke(obj, null);
} catch (InstantiationException | IllegalAccessException
| NoSuchMethodException
| SecurityException |
IllegalArgumentException |
InvocationTargetException e) {
// TODO Auto-generated catch block
e.printStackTrace();
}
}
} catch (ClassNotFoundException e) {
// TODO Auto-generated catch block
e.printStackTrace();
}
DiskClassLoader diskLoader = new DiskClassLoader("D:\\lib");
System.out.println("Thread "+Thread.currentThread().getName()+" classloader: "+Thread.currentThread().getContextClassLoader().toString());
new Thread(new Runnable() {
@Override
public void run() {
System.out.println("Thread "+Thread.currentThread().getName()+" classloader: "+Thread.currentThread().getContextClassLoader().toString());
// TODO Auto-generated method stub
try {
//加载class文件
// Thread.currentThread().setContextClassLoader(diskLoader);
//Class c = diskLoader.loadClass("com.frank.test.SpeakTest");
ClassLoader cl = Thread.currentThread().getContextClassLoader();
Class c = cl.loadClass("com.frank.test.SpeakTest");
// Class c = Class.forName("com.frank.test.SpeakTest");
System.out.println(c.getClassLoader().toString());
if(c != null){
try {
Object obj = c.newInstance();
//SpeakTest1 speak = (SpeakTest1) obj;
//speak.speak();
Method method = c.getDeclaredMethod("speak",null);
//通过反射调用Test类的say方法
method.invoke(obj, null);
} catch (InstantiationException | IllegalAccessException
| NoSuchMethodException
| SecurityException |
IllegalArgumentException |
InvocationTargetException e) {
// TODO Auto-generated catch block
e.printStackTrace();
}
}
} catch (ClassNotFoundException e) {
// TODO Auto-generated catch block
e.printStackTrace();
}
}
}).start();
结果如下:

我们可以得到如下的信息:
- DiskClassLoader1加载成功了SpeakTest.class文件并执行成功。
- 子线程的ContextClassLoader是AppClassLoader。
- AppClassLoader加载不了父线程当中已经加载的SpeakTest.class内容。
我们修改一下代码,在子线程开头处加上这么一句内容。
Thread.currentThread().setContextClassLoader(diskLoader1);
结果如下:

可以看到子线程的ContextClassLoader变成了DiskClassLoader。
继续改动代码:
Thread.currentThread().setContextClassLoader(diskLoader);
结果:

可以看到DiskClassLoader1和DiskClassLoader分别加载了自己路径下的SpeakTest.class文件,并且它们的类名是一样的com.frank.test.SpeakTest,但是执行结果不一样,因为它们的实际内容不一样。
Context ClassLoader的运用时机
其实这个我也不是很清楚,我的主业是Android,研究ClassLoader也是为了更好的研究Android。网上的答案说是适应那些Web服务框架软件如Tomcat等。主要为了加载不同的APP,因为加载器不一样,同一份class文件加载后生成的类是不相等的。如果有同学想多了解更多的细节,请自行查阅相关资料。
总结
- ClassLoader用来加载class文件的。
- 系统内置的ClassLoader通过双亲委托来加载指定路径下的class和资源。
- 可以自定义ClassLoader一般覆盖findClass()方法。
- ContextClassLoader与线程相关,可以获取和设置,可以绕过双亲委托的机制。
下一步
- 你可以研究ClassLoader在Web容器内的应用了,如Tomcat。
- 可以尝试以这个为基础,继续学习Android中的ClassLoader机制。
引用
我这篇文章写了好几天,修修改改,然后加上自己的理解。参考了下面的这些网站。